网上真人斗牛 - 下载最新版
0838-7171982
全 国 服 务 热 线
网站首页
关于逢春
公司简介
董事长致辞
企业文化
企业环境
荣誉证书
旗下企业
逢春资讯
招标信息
行业新闻
逢春家园
健康知识
音视频专区
环境信息专栏
凯州新城逢春大健康产业园
逢春2023全新宣传片
产品中心
推荐产品
明星产品
热销产品
酒剂、酊剂、合剂
煎膏、流浸膏剂
片剂、胶囊剂、糖浆剂
颗粒剂、口服溶液剂
保健食品(主推)
研发中心
研发中心
研发项目
研发团队
人力资源
招聘职位
激励机制
联系我们
联系方式
网站首页
逢春资讯
逢春家园
逢春资讯
招标信息
行业新闻
逢春家园
健康知识
音视频专区
环境信息专栏
凯州新城逢春大健康产业园
逢春2023全新宣传片
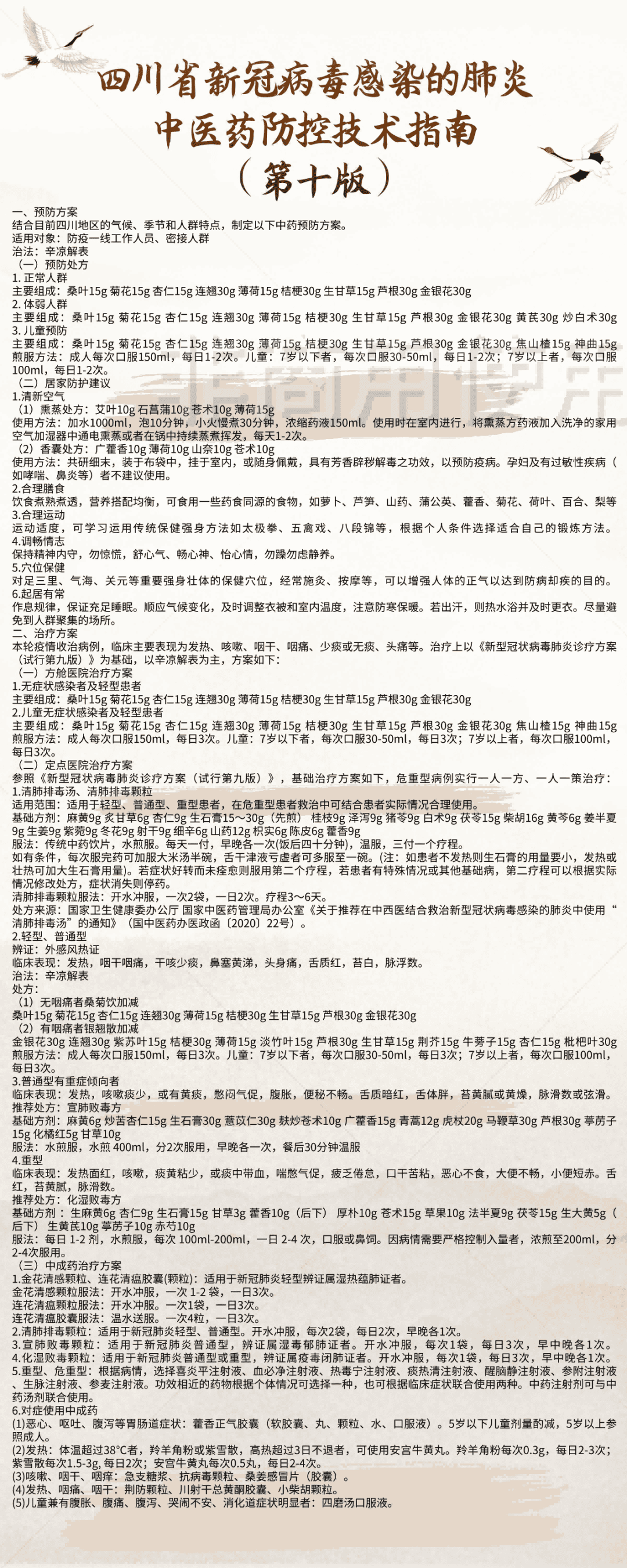
重点来了!!!这些中医药防控技术指南您get到了吗?
发布日期2022-11-18 浏览次数:4783